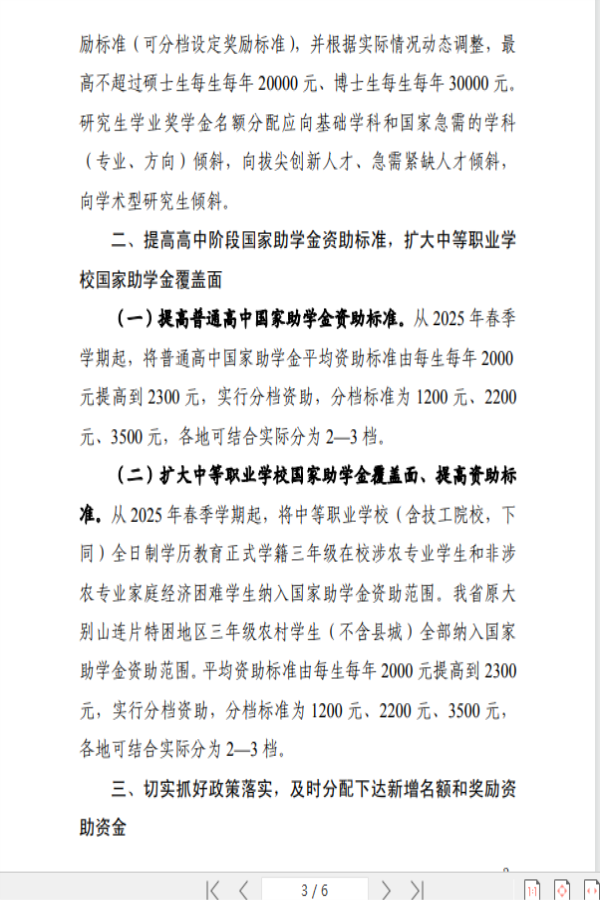
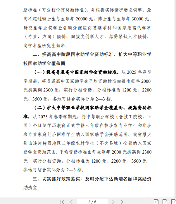
转发《安徽省财政厅 安徽省教育厅 安徽省人力资源和社会保障厅关于调整高等教育阶段和高中阶段国家奖助学金政策的通知》》
网站首页
学校概况
学校概况
领导班子
内设机构
学校荣誉
校风校训
美丽校园
大事记
党群工作
党建纪检
廉洁文化
统一战线
教工之家
乡村振兴
教师发展
名师风采
教学规范
教育科研
课程资源
青篮工程
学生成长
学生风采
社团活动
志愿服务
心理驿站
家校共建
招生就业
专业设置
全日制高职
全日制中职
职能部门
党办
办公室
文明办
教务科
教研室
招生办
校企办
保卫科
学生科
团委
总务科
食安办
采购办
成教科
财务科
工会
资助办
网信中心
网站首页
学校概况
学校概况
领导班子
内设机构
学校荣誉
校风校训
美丽校园
大事记
党群工作
党建纪检
廉洁文化
统一战线
教工之家
乡村振兴
教师发展
名师风采
教学规范
教育科研
课程资源
青篮工程
学生成长
学生风采
社团活动
志愿服务
心理驿站
家校共建
招生就业
专业设置
招生信息
升学就业
全日制高职
全日制中职
职能部门
党办
办公室
文明办
教务科
教研室
招生办
校企办
保卫科
学生科
团委
总务科
食安办
采购办
成教科
财务科
工会
资助办
网信中心
教研成果专栏
电子图书馆
党建专题
会计
道德讲堂
就业指导
中德诺浩
招生就业规章
名师工坊张建设
文明网
不忘初心
精神文明建设
学习教育园地
网络育人
您现在的位置:
首页
>
职能部门
>
资助办
转发《安徽省财政厅 安徽省教育厅 安徽省人力资源和社会保障厅关于调整高等教育阶段和高中阶段国家奖助学金政策的通知》》
发布时间:2025-03-21
浏览:766 次
图文 |
宣传组
发布 |
吴海燕
初审 |
终审 |
上一条:
阜阳工业经济学校2025年春季学期三年级 中职国家助学金认定会
下一条:
阜阳工业经济学校 2025年春季学期家庭经济困难学生班级评审认定会